4.课程建设成果

 
 
 
您的位置: 首页 >> 教学工作 >> 教学成果申报 >> 4.课程建设成果 >> 正文
 
 
4.9 校级课程建设成果
时间:2025-09-14   点击量:

4.9 校级课程建设成果

4.9.1校级四新特色课程

4.9.2校级课程思政示范课程(12门)

4.9.3校级课程思政优秀案例(11项)

4.9.4校级智慧课程

4.9.5产教融合课程

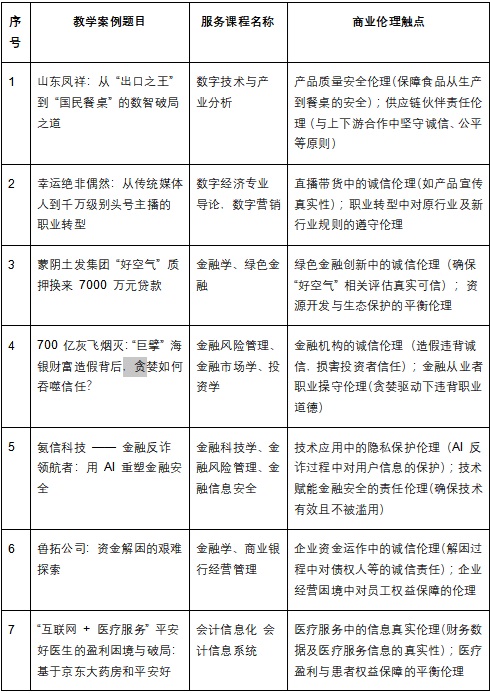
4.9.6开发原创商业伦理教学案例23项



地址-济南市长清区大学科技园海棠路5001号 电话-80687928 邮编-250357 邮箱jingjix@163.com
山东交通学院经济与管理学院 版权所有